《托儿所、幼儿园建筑设计规范》局部修订条文自2019年10月起实施

2019-09-10 20:35:43 540

托育服务发展论坛

  现批准《托儿所、幼儿园建筑设计规范》(JGJ39-2016局部修订的条文自2019年10月1日起实施。其中,第3.2.8、4.1.3、4.1.9、4.1.12条为强制性条文,必须严格执行。经此次修改的原条文同时废止。

  局部修订条文及具体内容在住房和城乡建设部门户网站(www.mohurd.gov.cn)公开,并将刊登在近期出版的《工程建设标准化》刊物上



中华人民共和国住房和城乡建设部

《托儿所、幼儿园建筑设计规范》 JGJ39-2016

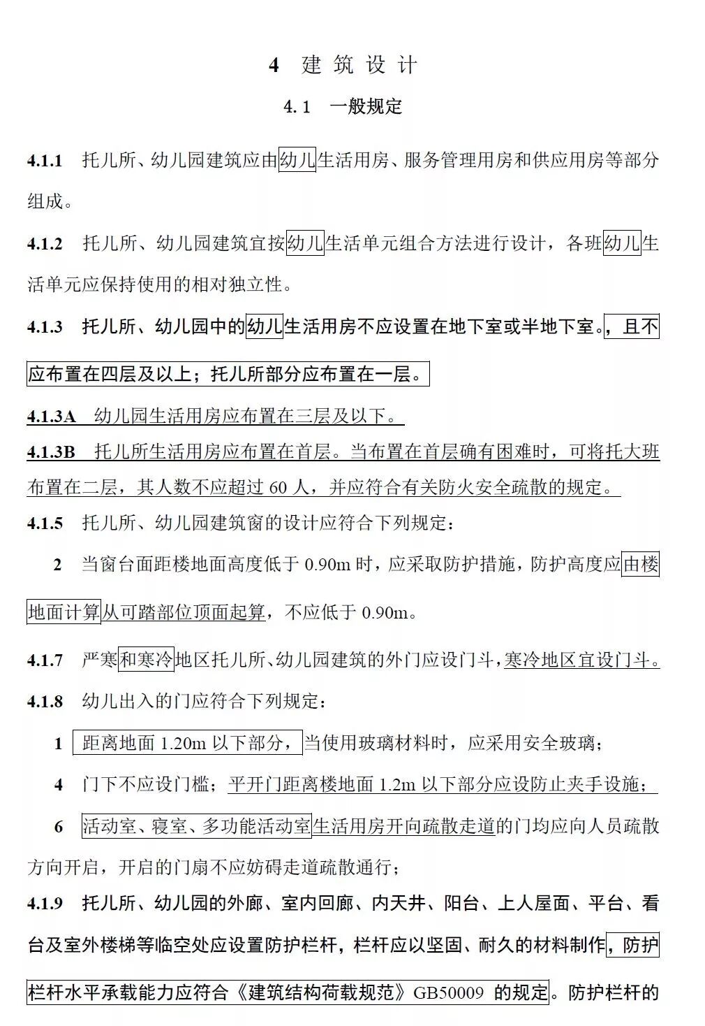
局部修订条文

(2019年版)

说明:

     1.下划线标记的文字为新增内容,方框标记的文字为删除的原内容,无标记的文字为原内容。
    2.本次修订的条文应与《托儿所、幼儿园建筑设计规范》 JGJ39-2016中的其他条文一并实施。

 

托育服务发展论坛

托育服务发展论坛

托育服务发展论坛

托育服务发展论坛

托育服务发展论坛

托育服务发展论坛

托育服务发展论坛

托育服务发展论坛

托育服务发展论坛

托育服务发展论坛

托育服务发展论坛

托育服务发展论坛

托育服务发展论坛

托育服务发展论坛

托育服务发展论坛

托育服务发展论坛

托育服务发展论坛

托育服务发展论坛

托育服务发展论坛

托育服务发展论坛

托育服务发展论坛

托育服务发展论坛

托育服务发展论坛

托育服务发展论坛

托育服务发展论坛

托育服务发展论坛

托育服务发展论坛

托育服务发展论坛

托育服务发展论坛

托育服务发展论坛

托育服务发展论坛


来源:中华人民共和国住房和城乡建设部


  • 咨询电话:15313273281
  • 邮箱:tuoyuluntan@aliyun.com
  • 主办单位:北京师范大学
报名咨询
参会报名